肺癌是世界上发病率最高,死亡人数最多的恶性肿瘤。老年人是肺癌的高发人群。老年人由于其机体功能逐渐衰弱,肺部疾病非常普遍,且其确诊肺癌后相比年轻患者疗效更差,对老年患者的治疗可能比对年轻人的治疗更复杂。近年来,许多肺癌患者得益于基于肿瘤遗传背景的靶向治疗等个体化治疗。考虑到老年人群肺癌的高发病率,有关特定分子异常的综合信息研究对选择可行的治疗方案是有价值的。
广东农垦中心医院蔡永广教授与必赢242net官网合作,利用必赢242net官网OncoAim®肺癌靶向12基因检测,绘制了中国老年肺癌患者特有的基因组图谱,并揭示了老年人群特有的分子特征在靶向治疗中的应用价值。相关研究结果发表于BMC Genomics。
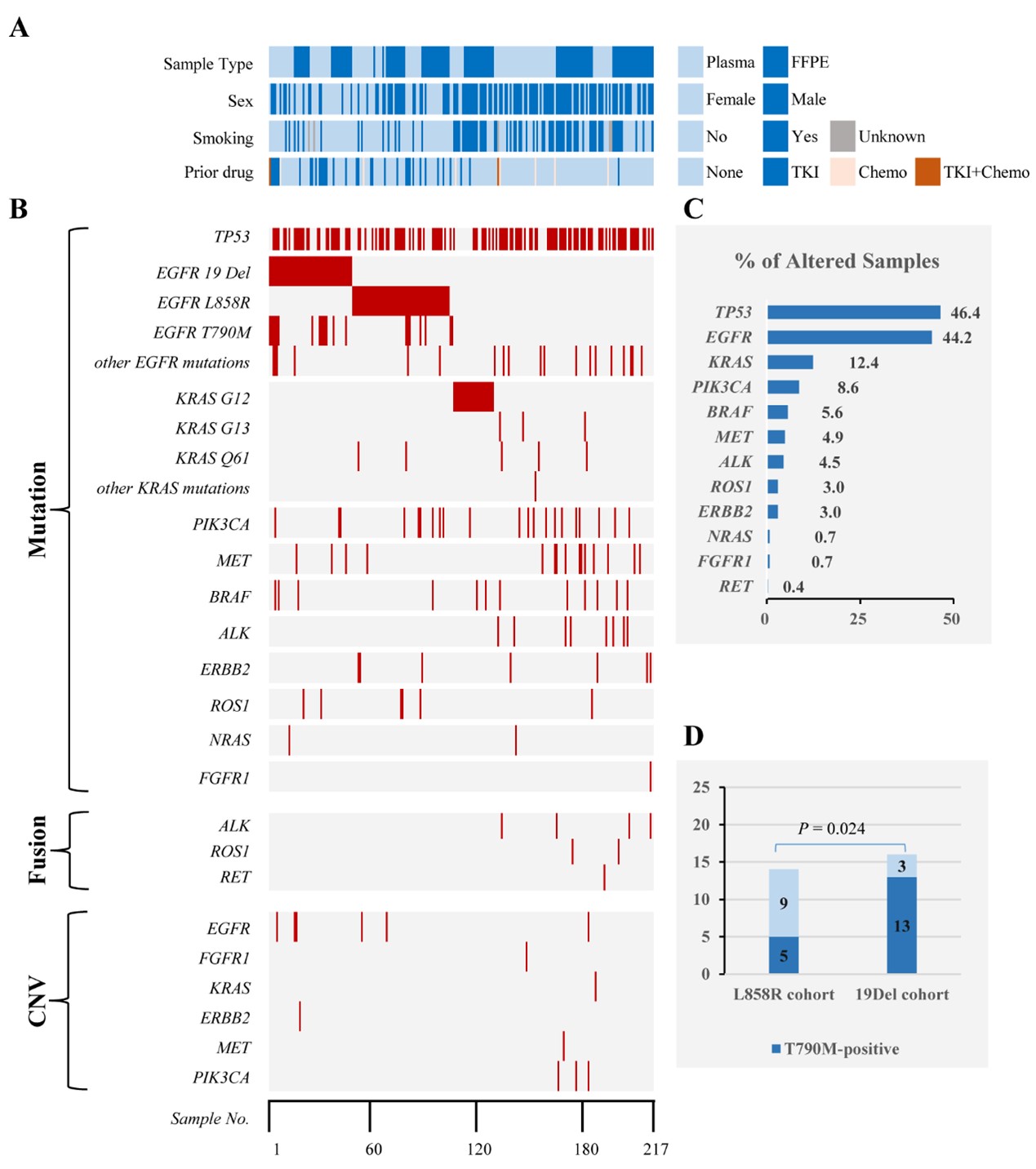
本研究纳入258例肺癌患者,中位发病年龄为59岁。利用NGS技术对入组样本进行了基因组图谱分析。数据分析结果发现217例样本检测到至少1个基因发生了突变。最常见的突变基因是TP53(46.4%),EGFR(44.2%)和KRAS(12.4%),其它基因发生突变的患者不超过10%(图1)。
其中,EGFR 19外显子缺失(19Del)和21外显子p.L858R突变是EGFR基因最常见的突变类型,并且19Del队列中T790M突变的患病率显著高于L858R队列(P=0.024)。在我们的研究中,KRAS突变除了常见的G12/13突变外,Q61突变检出率在本研究对象中相对较高。

图1 217例中国老年肺癌患者的基因突变谱
肿瘤之所以难以治愈,很大原因是由于肿瘤在治疗的过程中发生了耐药、进展。本研究描述了3名对EGFR TKIs产生了获得性耐药患者的临床治疗过程,并展示了基因组检测对于帮助临床医生区分每个患者的特定耐药机制并制定个性化医疗策略的价值(图2)。

图2 EGFR TKIs耐药患者的治疗史及驱动基因进化
基因型靶向治疗的发展大大改善了肺癌的治疗。在随访的33名患者中,22名接受靶向药物的患者的中位PFS和中位OS分别为10.9个月和17.1个月,显著高于接受放化疗的患者(P < 0.001和P=0.003;图3)
图3 不同治疗方式患者的生存分析
结论
在本研究中,老年肺癌患者表现出了特有的基因改变,如KRAS突变患者中KRAS密码子61的比例较高,以及EGFR TKIs耐药的各种机制。针对每个患者的特定耐药机制,NGS技术可以帮助临床医生制定个性化的治疗策略。此外,对于EGFR突变阳性的老年患者,与放化疗相比,EGFR TKIs可能是一种毒性更小、获益更多的选择。
原文链接:
https://bmcgenomics.biomedcentral.com/articles/10.1186/s12864-021-08289-4